设为首页
加入收藏
会员登陆
注册
首页
|
协会之窗
协会简介
协会架构
会员服务
协会领导
协会章程
|
行业动态
行业信息
示范项目
业界视点
|
协会动态
协会信息
通知公告
|
行业培训
培训信息
行业专家库
培训师资库
资料查询
|
会员天地
会员信息
会员单位
业界视点
杂志信息
批复入会名单
|
政策法规
法律规章
行业自律
科普知识
|
资料下载
下载列表
办事指南
|
综合评价
信用评价
课题研究
|
服务平台
你当前的位置
协会动态
协会信息
通知公告
首页 / 协会动态 / 通知公告
通知公告
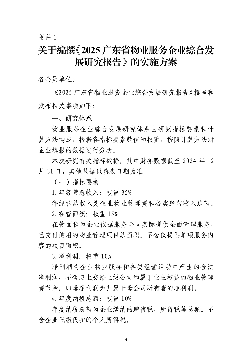
关于开展2025广东省物业服务企业综合发展研究报告工作的通知
作者:秘书处
发布时间:2025-08-28
通知及附件下载:
关于开展2025广东省物业服务企业综合发展研究报告工作的通知
友情链接
:
政府部门
中华人民共和国住房城乡建设部
中华人民共和国住房城乡建设部
广东省住房和城乡建设厅
深圳市国土资源和房产管理局
广州市国土资源和房屋管理局
广东省国土资源厅门户网站
中国房地产信息网
行业协会
中国物业管理协会
中国物业管理协会
广州市物业管理行业协会
深圳市物业管理协会
东莞市物业管理行业协会
天津市物业管理协会
北京物业管理行业协会
上海市物业管理行业协会
重庆市物业管理协会
广东省房地产行业协会
广州国际智慧物业博览会
企业链接
保利物业服务股份有限公司
保利物业服务股份有限公司
广州粤华物业有限公司
广东华信服务集团有限公司
广州珠江物业酒店管理有限公司
深圳房地产和物业管理进修学院
广东省物业管理行业协会
备案号:
粤ICP备16013082号-1
办公地址:广州市天河区黄埔大道西
100
号富力盈泰广场
B
座
901
室
邮 编:510620
电子邮箱:gpmi@163.com
传真电话:020-83642457
会 员 部:020-83642973
培 训 部:020-8364
2946
财 务 部:020-83642772
020-83642420
粤公网安备 44010402002235号